每日签到
奶昔超市
积分商城
奶昔访达
添加到桌面
收藏本站
切换到宽版
板块
NaixiBBS
扩展
Fun
登录
注册
奶昔论坛
»
板块
›
内容区
›
茶馆
›
VoWifi和WiFi calling有什么区别
返回列表
发布新帖
查看:
1510
|
回复:
4
VoWifi和WiFi calling有什么区别
heardic
heardic
当前离线
积分
4761
雷达卡
发表于 2024-12-23 03:11:08
来自手机
|
查看全部
|
阅读模式
登录后免广告,享受更多奶昔会员权益!
您需要
登录
才可以下载或查看,没有账号?
注册
×
一直听你们说gg卡收不到短信了,看了下status才发现是giffgaff的ims炸了。试了下VoWifi可以获取到短信,但是这跟WiFi calling有啥区别?
短信
,
一直
,
你们
,
gg
,
卡收
爱生活,爱奶昔~
回复
使用道具
举报
喧嚣卡
照妖镜
drty598
drty598
当前离线
积分
8954
雷达卡
发表于 2024-12-23 12:12:41
|
查看全部
感觉就是一个东西
听见你
啊这
详情
回复
发表于 2024-12-23 12:33
爱生活,爱奶昔~
回复
支持
反对
使用道具
举报
照妖镜
听见你
听见你
当前离线
积分
4432
雷达卡
发表于 2024-12-23 12:33:36
|
查看全部
drty598 发表于 2024-12-23 12:12
感觉就是一个东西
啊这
爱生活,爱奶昔~
回复
支持
反对
使用道具
举报
照妖镜
湊͏
湊͏
当前离线
积分
3287
雷达卡
发表于 2024-12-23 19:49:48
|
查看全部
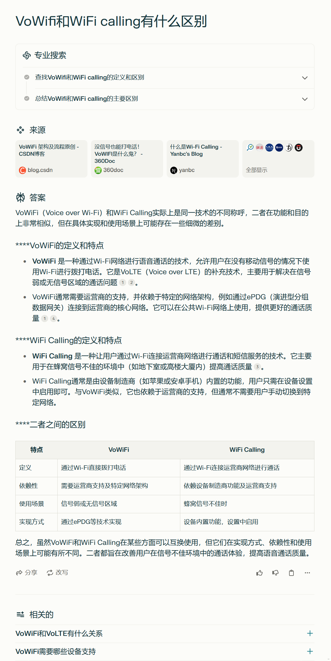
摘自Preplexity
爱生活,爱奶昔~
回复
支持
反对
使用道具
举报
照妖镜
Funny445
Funny445
当前离线
积分
3934
雷达卡
发表于 2024-12-24 01:00:47
来自手机
|
查看全部
一个东西
爱生活,爱奶昔~
回复
支持
反对
使用道具
举报
照妖镜
返回列表
发布新帖
高级模式
B
Color
Image
Link
Quote
Code
Smilies
您需要登录后才可以回帖
登录
|
注册
本版积分规则
发表回复
回帖后跳转到最后一页
相关网站
9eSIM
eSTKme
eSIM.GG
RedteaGO
蚊子玩卡
站内导航
RSS
Sitemap
CDK
SSO
更多...
站务支持
用户认证制度
User Verification System
获取邀请码
广告招商
联系支持
卡粉专属群
加入官方群
© 2026
Naixi Networks
.
沪ICP备13020230号-1
|
沪公网安备 31010702007642号
手机版
小黑屋
RSS
返回顶部
关灯
在本版发帖
快速回复
返回顶部
返回列表