每日签到奶昔超市积分商城奶昔访达
返回列表 发布新帖

Google在国内有啥业务垄断啊

1205 1
发表于 2025-2-4 23:00:40 | 查看全部 阅读模式

登录后免广告,享受更多奶昔会员权益!

您需要 登录 才可以下载或查看,没有账号?注册

×
本帖最后由 btpanel 于 2025-2-4 23:40 编辑

看到很多人列举了google在国内的业务
但是,列举的那些国内业务,google有那个能力在国内”垄断“吗?

垄断了安卓?{:5_126:} 不懂看到新闻和讨论真的很懵
我觉得 Google 在国内的确没法垄断什么,毕竟很多服务都被限制了。
大家讨论的那些业务,实际上 Google 根本没法完全进入市场。
外资在华运营都怂的要死,其实上头只是找个外资这个回合开刀而已,或者简单来说就是对美国的制裁的回应,至于是否垄断,可能企业压根没做错什么甚至全部合规,只是上头找个理由开刀而已,查出什么,怎么罚都还没说。
85656748144387b50e4eca024bafb415.jpg
所以明面上就是安卓垄断了?
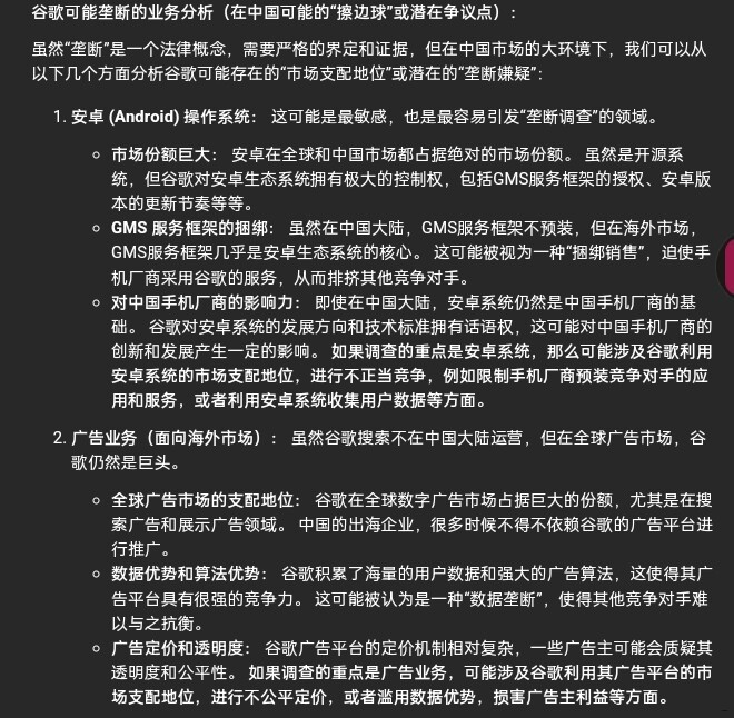
来自谷歌自己家的Gemini具体垄断原因分析,或者说Google现在在中国最大业务是广告营收,仅大陆和香港的业务就相当庞大,阿里巴巴、淘宝、TikTok、小红书以及许多的外贸公司的海外业务基本被Google垄断
e2518790ad7d56aa3cbddbc5e43759ed.jpg
爱生活,爱奶昔~
回复

使用道具 举报

评论1

heardicLv.4 发表于 2025-2-4 23:01:01 | 查看全部
正常现象,增加筹码而已
还没到完全打起来就不需要裁大块头,比如特斯拉苹果,直接相关很多人的利益,不光是企业可能整个上下游都靠这个吃饭肯定是不能动的。
爱生活,爱奶昔~

回复

您需要登录后才可以回帖 登录 | 注册

本版积分规则

© 2026 Naixi Networks. 沪ICP备13020230号-1|沪公网安备 31010702007642号手机版小黑屋RSS
返回顶部 关灯 在本版发帖
快速回复 返回顶部 返回列表