每日签到
奶昔超市
积分商城
奶昔访达
添加到桌面
收藏本站
切换到宽版
板块
NaixiBBS
扩展
Fun
登录
注册
奶昔论坛
»
板块
›
内容区
›
茶馆
›
用腾讯元宝检查错别字小说版权归腾讯? ...
返回列表
发布新帖
查看:
1123
|
回复:
2
用腾讯元宝检查错别字小说版权归腾讯?
hostvps
hostvps
当前离线
积分
4266
雷达卡
发表于 2025-3-4 00:31:11
来自手机
|
查看全部
|
阅读模式
登录后免广告,享受更多奶昔会员权益!
您需要
登录
才可以下载或查看,没有账号?
注册
×
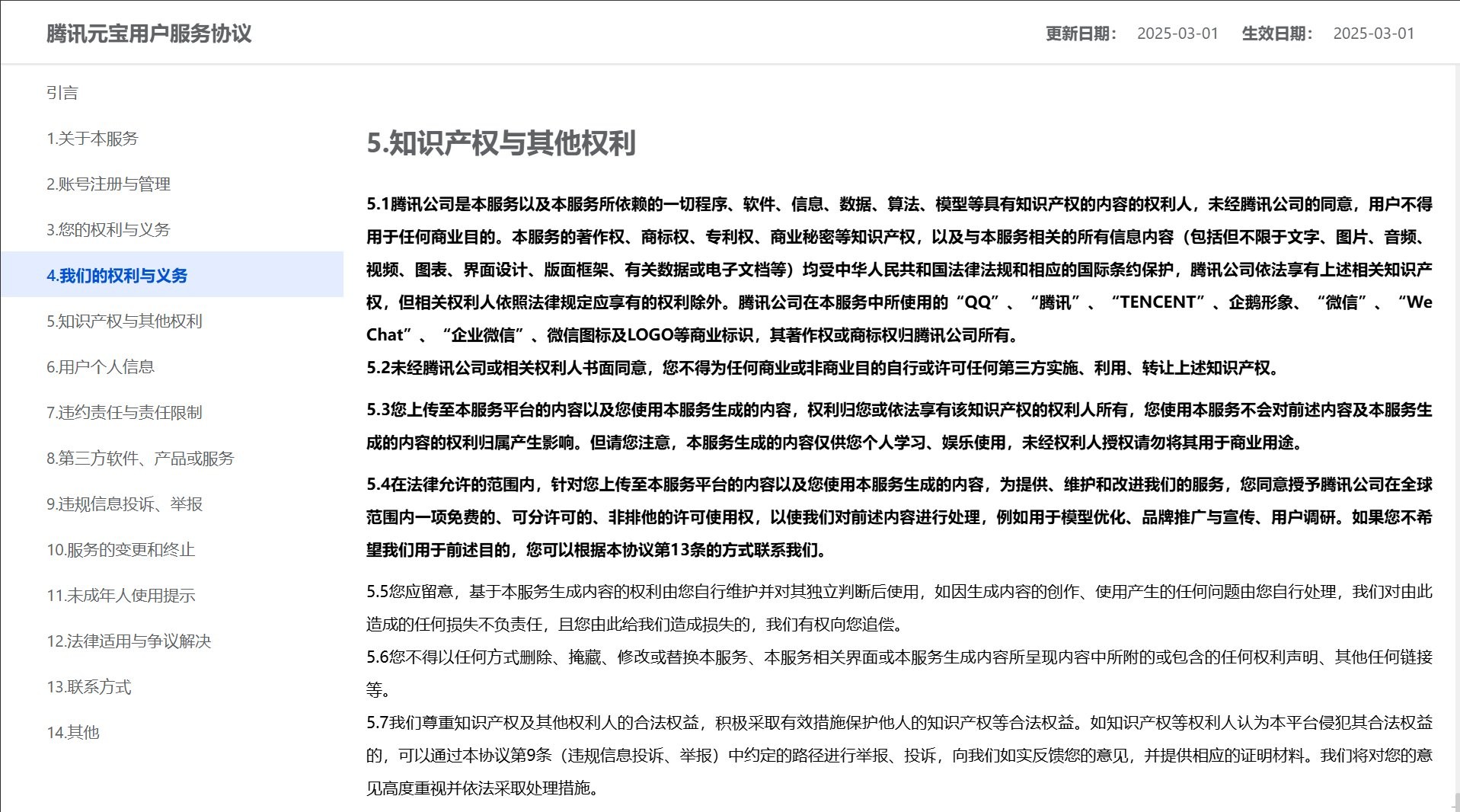
这么离谱的话术动动脑子也不可能写在用户协议里啊,纯 P 图。
腾讯元宝的用户协议在 3 月 1 日更新的版本中,5.4 的内容不是这个,内容和图片里的一点关系都没有。看了一下目前是这样的:
用户
,
协议
,
attach
,
内容
,
这么
爱生活,爱奶昔~
回复
使用道具
举报
喧嚣卡
照妖镜
oneonego
oneonego
当前离线
积分
58
雷达卡
发表于 2025-3-4 08:24:47
|
查看全部
p图才有流量
爱生活,爱奶昔~
回复
支持
反对
使用道具
举报
照妖镜
kfyuto
kfyuto
当前离线
积分
3831
雷达卡
发表于 2025-3-4 09:54:03
|
查看全部
~~ 出了名的呀
爱生活,爱奶昔~
回复
支持
反对
使用道具
举报
照妖镜
返回列表
发布新帖
高级模式
B
Color
Image
Link
Quote
Code
Smilies
您需要登录后才可以回帖
登录
|
注册
本版积分规则
发表回复
回帖后跳转到最后一页
相关网站
9eSIM
eSTKme
eSIM.GG
RedteaGO
蚊子玩卡
站内导航
RSS
Sitemap
CDK
SSO
更多...
站务支持
用户认证制度
User Verification System
获取邀请码
广告招商
联系支持
卡粉专属群
加入官方群
© 2026
Naixi Networks
.
沪ICP备13020230号-1
|
沪公网安备 31010702007642号
手机版
小黑屋
RSS
返回顶部
关灯
在本版发帖
快速回复
返回顶部
返回列表