每日签到
奶昔超市
积分商城
奶昔访达
添加到桌面
收藏本站
切换到宽版
板块
NaixiBBS
扩展
Fun
登录
注册
奶昔论坛
»
板块
›
内容区
›
金融
›
工行万事达卡3月17日起可申请更换万事网联 ...
返回列表
发布新帖
查看:
1305
|
回复:
1
[银行卡]
工行万事达卡3月17日起可申请更换万事网联
candy
candy
当前离线
积分
4269
雷达卡
发表于 2025-3-17 22:05:10
来自手机
|
查看全部
|
阅读模式
登录后免广告,享受更多奶昔会员权益!
您需要
登录
才可以下载或查看,没有账号?
注册
×
本帖最后由 candy 于 2025-3-17 22:06 编辑
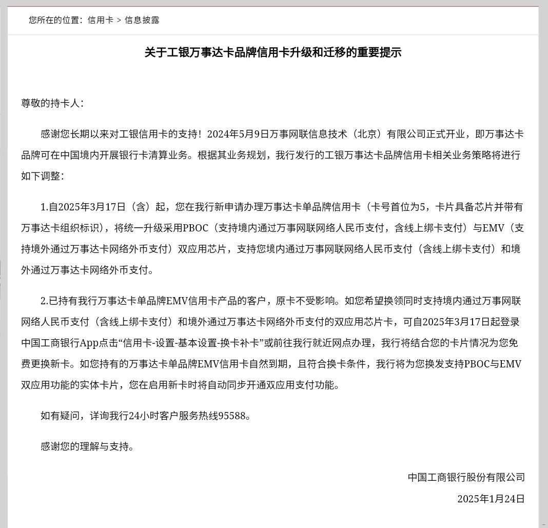
工行原存量单标万事达卡今天起可申请更换为万事达人民币卡,App点击“信用卡-设置-基本设置-换卡补卡”或前往就近网点办理。
万事达+银联套卡从万事达那张卡的设置进入,只换万事达,银联卡不会跟着一起换,不要被界面迷惑
应该是界面犯懒没改,我也以为是跟银联一起换呢,下单后看订单信息应该是只换万事达那张
附工行万事达信用卡换万事网联公告:
万事达
,
attach
,
设置
,
工行
,
信用卡
爱生活,爱奶昔~
回复
使用道具
举报
喧嚣卡
照妖镜
zojyjg
zojyjg
当前离线
积分
557
雷达卡
发表于 2025-3-17 22:11:12
|
查看全部
感谢分享, 已更新
爱生活,爱奶昔~
回复
支持
反对
使用道具
举报
照妖镜
返回列表
发布新帖
高级模式
B
Color
Image
Link
Quote
Code
Smilies
您需要登录后才可以回帖
登录
|
注册
本版积分规则
发表回复
回帖后跳转到最后一页
相关网站
9eSIM
eSTKme
eSIM.GG
RedteaGO
蚊子玩卡
站内导航
RSS
Sitemap
CDK
SSO
更多...
站务支持
用户认证制度
User Verification System
获取邀请码
广告招商
联系支持
卡粉专属群
加入官方群
© 2026
Naixi Networks
.
沪ICP备13020230号-1
|
沪公网安备 31010702007642号
手机版
小黑屋
RSS
返回顶部
关灯
在本版发帖
快速回复
返回顶部
返回列表