每日签到奶昔超市积分商城奶昔访达
返回列表 发布新帖

中国银行大🐴借记卡在中国消费有1%回扣

1275 2
发表于 2025-3-23 21:20:59 来自手机 | 查看全部 阅读模式

登录后免广告,享受更多奶昔会员权益!

您需要 登录 才可以下载或查看,没有账号?注册

×
本帖最后由 日月共明 于 2025-3-23 21:30 编辑

去年在马来西亚的中国银行开了个户口打算用来在中国消费,当时看到这个广告牌就询问了他们,这项目他们说外国游客在中国消费超过250元没有跨国费,在中国的银行提款无费用,还有用中国银行卡或QR扫码消费会有1%回扣。
1000022838.jpg
去年十二月到广州时消费的回扣在今年三月已到了。
原本这个项目在去年十二月就结束,最近收到讯息通知已延长了。
1000022839.jpg
这卡的好处是银联没有货币转换费,直接按银联汇率扣令吉,而且可以享受银联刷卡优惠,这张银联扣帐卡可以绑定云闪付APP(在线支付/银联二维码扫码支付等)享受银联无卡支付以及有关优惠。毕竟中国内地对v/m/ae的POS刷卡兼容性很差,用云闪付国际版扫码支付比较方便,等同于实体卡刷卡

不过我有个疑问。
这卡面左边上海,右边马来西亚,中间的中银卡样确是香港中银大厦,看卡片上只有BANK OF CHINA英文的就是中银香港系。是不是东南亚片区只有新加坡中银才是中行直管?好像看卡面是纯英文或中文括号香港两字的就是隶属中银香港?
爱生活,爱奶昔~
回复

使用道具 举报

评论2

candyLv.4 发表于 2025-3-23 21:34:06 来自手机 | 查看全部
本帖最后由 candy 于 2025-3-23 21:35 编辑

这卡得有居留才能办,马来西亚的材料有点麻烦
1. 护照原件
2. 3个月以上的签证
3. 身份证照片/扫描件/原件
4. 学校开具的在读证明(根据个人及学校实际情况,中国银行的员工表示最好是开具)
5. 20马币现金(如果你要开通美元户口,那需要24小时内往卡里存500美元哦)
1000022845.jpg
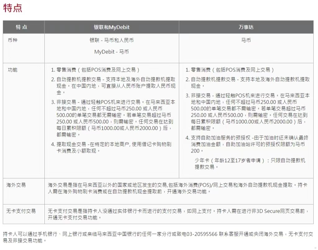
楼主说的应该是上面那款银联,限制跟万事达有区别
1000022847.jpg
不过这个卡面去问了,说只要是中国银行马来西亚分行的银联&MyDebit就行
爱生活,爱奶昔~
CHARLESCHENLv.7 发表于 2025-3-24 00:25:18 | 查看全部
是的 今天小红书刚刷到
爱生活,爱奶昔~

回复

您需要登录后才可以回帖 登录 | 注册

本版积分规则

© 2026 Naixi Networks. 沪ICP备13020230号-1|沪公网安备 31010702007642号手机版小黑屋RSS
返回顶部 关灯 在本版发帖
快速回复 返回顶部 返回列表