每日签到奶昔超市积分商城奶昔访达
123下一页
返回列表 发布新帖

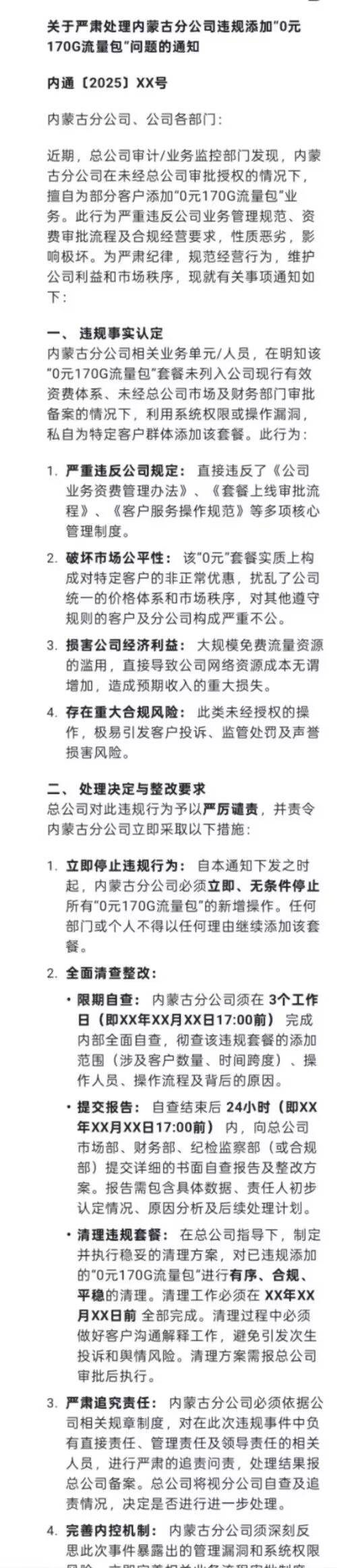
内蒙古电信神车永久0元170G可选配云电脑

2897 54
发表于 2025-6-3 19:59:51 | 查看全部 阅读模式

登录后免广告,享受更多奶昔会员权益!

您需要 登录 才可以下载或查看,没有账号?注册

×
本帖最后由 zezhiya 于 2025-6-4 12:44 编辑

别看了,封车了。5元无忧卡+免费170g流量包,不排除下个月会撤回
fakename.png

这个平台可以秒下号:https://h5.haokavip.com/#/pages/ ... amp;agent_id=650723(含aff但不是我的)
星卡第一个月不要钱,第二个月无忧卡顶多5块钱,想想之前卡云电脑光下号就要50大洋(属于卡BUG,成功的话永久,不成功的话也没啥损失)
到卡后的完整流程
游客,如果您要查看本帖隐藏内容请回复
活动链接:
领取170G链接:http://a.189.cn/bFbI2v
办理充50送120话费链接:
可以快递小哥的二维码处充值,也可以通过链接https://pms.189.cn/cljy-ui/sc/sc ... p;cmpid=jt.cfsf.123
最后为成功的截图

开通0元云电脑详细教程
1、找客服订购云电脑+6个月折扣包,最好不要同时订购3个月的折扣包,订购后结束客服服务!
2、自己去“业务退订”中退订掉6个月折扣包
3、重新接入新的客服,退订云电脑
4、不回复退订短信
5、找到业务办理项下的“加装包退订”功能,进去后退订云电脑
6、退订短信回复0
7、“业务退订”和“已订业务”项下的“功能产品”中,只剩一个“云电脑”即为成功!
PS:按我说的顺序做,不要先找客服退云电脑,去加装包退订,然后才退折扣包,这样会导致折扣包次日才能退。
“加装包退订”和“业务退订”不一样
爱生活,爱奶昔~
回复

使用道具 举报

评论54

heardicLv.4 发表于 2025-6-4 01:01:04 | 查看全部

恢复了一会,又不行了,多试试,万一可以了
fakename.png
推荐JD下单,速度快,昨晚下单,今天下午已经激活弄好了,其他卡商下的单子估计都被砍了
不要傻乎乎等配送,到了配送站直接去拿,配送员手里卡太多了可能来不及就废了,后续炸了大不了注销
部分高危地区不支持下订单的,京东找了一个,看能不能通过先
  1. 19:/!TDOnJ4oISCOuOwR4! ZH1997 ,↬⤴️ℹ️🆖◈東中国电信MAX流量卡250G全国通用19元低月租长期电话卡手机卡纯上网卡终身非无限永久
复制代码
https://u.jd.com/3OySN5I
感谢楼主,顺利上车
fakename.png
跟其他地方的星卡一样,首充送电渠
fakename.png

另外如果你还是下卡被砍单,我提供办理途径,懂得人都知道改套餐没有佣金,纯分享,大家也可以自行找办理途径。
链接一 https://www.86hk.vip/a?l=ZkGJS1i2Gd3Ed7_844
链接二电信森古卡29元220G通用+30G定向+0.1/分钟,办理地址:https://vip.777haoka.cn/order/in ... AyLzA9&pid=2053
两个链接任意使用,并附操作图一张。
fakename.png
爱生活,爱奶昔~
1234Lv.3 发表于 2025-6-5 00:52:38 来自手机 | 查看全部
heardic 发表于 2025-6-4 23:03
没事,我已经上车了。同时提交10次换的1.72T

另外超副也是拦截复制多次请求再放行

这个好像听说实际生效只有一个包
爱生活,爱奶昔~
pbbyLv.4 发表于 2025-6-4 01:07:27 | 查看全部
lon91ong 发表于 2025-6-3 23:23
算是墙内的VPS吗?穿不了墙没意义啊!

首先是卡商或者号卡平台那边佣金赚疯了,内蒙古电信第二季度的新入网业务又要提前完成,你们觉得能稳?公布出来的时候基本就是翻车的开端,电信可不比联通,翻车是注定的结局,到一定气候有人一纸自导自演的内部人操作:内蒙古电信经营不善,系统漏洞导致用户搞成5元170g造成某某资产流失加剧企业运营负重,现提请内蒙古电信修复漏洞,取消不合理绑定的套餐业务,电信的很多流量业务都是绑定特别套餐资费。对于我来说5元不限量随便用都用不了多少。最后一些话:你们真的是韭菜,早晚有人要给你们演一出唱双簧炸车,你当内蒙古电信不知道?那是因为为了完成业绩搞出来的。当初上海电信战狼卡的骚操作就是如此。
爱生活,爱奶昔~
hdpLv.2 发表于 2025-6-3 20:00:49 | 查看全部
看看啊,怎么弄
爱生活,爱奶昔~
damieLv.2 发表于 2025-6-3 20:25:04 | 查看全部
看看流程
爱生活,爱奶昔~
ovleyuLv.7 发表于 2025-6-3 20:36:03 来自手机 | 查看全部
看看教程
爱生活,爱奶昔~
jzl2163Lv.2 发表于 2025-6-3 20:48:02 来自手机 | 查看全部
感谢分享~
爱生活,爱奶昔~
justjavacLv.1 发表于 2025-6-3 20:49:12 | 查看全部
good 看看
爱生活,爱奶昔~
kinsouLv.2 发表于 2025-6-3 21:56:39 来自手机 | 查看全部
有什么区别?
爱生活,爱奶昔~
taiyi747Lv.3 发表于 2025-6-3 21:58:22 来自手机 | 查看全部
爱生活爱奶昔
爱生活,爱奶昔~
lqb0528Lv.2 发表于 2025-6-3 22:00:59 来自手机 | 查看全部
看看
爱生活,爱奶昔~
runlocLv.2 发表于 2025-6-3 22:01:22 来自手机 | 查看全部
看看
爱生活,爱奶昔~
zhc233Lv.4 发表于 2025-6-3 22:08:32 | 查看全部
看一下
爱生活,爱奶昔~
xieteuLv.4 发表于 2025-6-3 22:31:20 来自手机 | 查看全部
可以的
爱生活,爱奶昔~
MarcusLv.2 发表于 2025-6-3 22:57:18 | 查看全部
看看
爱生活,爱奶昔~
naxLv.8 发表于 2025-6-3 23:15:12 来自手机 | 查看全部
看看
爱生活,爱奶昔~
lon91ongLv.7 发表于 2025-6-3 23:23:56 | 查看全部
算是墙内的VPS吗?穿不了墙没意义啊!
爱生活,爱奶昔~
HoshinoAyaLv.1 发表于 2025-6-3 23:24:56 来自手机 | 查看全部
看看怎么个事
爱生活,爱奶昔~
lon91ongLv.7 发表于 2025-6-3 23:43:38 | 查看全部
这个不是内蒙归属的也可以吗? 电信发福利啊!
爱生活,爱奶昔~
Improper5527Lv.4 发表于 2025-6-3 23:46:24 | 查看全部
看看流程
爱生活,爱奶昔~
src159263Lv.3 发表于 2025-6-4 00:13:23 | 查看全部
感谢分享~
爱生活,爱奶昔~
alancubeLv.1 发表于 2025-6-4 00:20:33 | 查看全部
看看
爱生活,爱奶昔~

回复

您需要登录后才可以回帖 登录 | 注册

本版积分规则

© 2026 Naixi Networks. 沪ICP备13020230号-1|沪公网安备 31010702007642号手机版小黑屋RSS
返回顶部 关灯 在本版发帖
快速回复 返回顶部 返回列表