每日签到奶昔超市积分商城奶昔访达
返回列表 发布新帖

[CDN] Cloudflare 容器服务进入公测阶段仅支持付费计划

1126 3
发表于 2025-6-25 22:40:50 | 查看全部 阅读模式

登录后免广告,享受更多奶昔会员权益!

您需要 登录 才可以下载或查看,没有账号?注册

×
在四月份的开发者周期间,我们宣布容器技术将于六月份登陆 Workers 。没错,现在就是六月。
明天,我们将兑现承诺,宣布 Containers 公测版! 敬请关注明天太平洋时间上午 10 点/东部时间下午 1 点的直播,了解详情、观看演示、预览路线图,并向我们的团队提问!

刚收到的推广邮件。这个估计又是个大项目,大概是当Docker那种用途的,上线时间对应北京时间:2025 年 6 月 25 日(星期三)凌晨 1 点。
官网:https://containers.cloudflare.com/

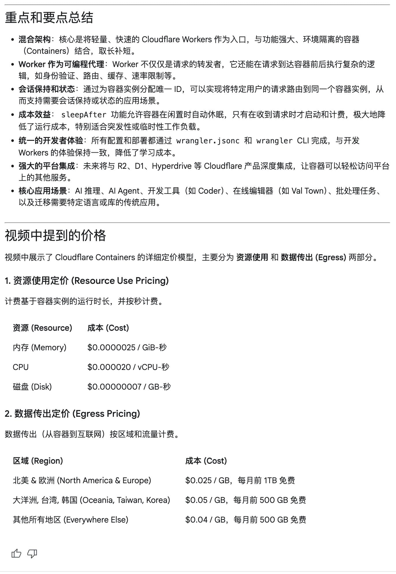
省流:最低5刀起步,包含100小时免费,超出按秒收费
让ChatGPT算了一下,Dev规格跑一个月都得9.5刀,我还是自己服务器跑跑吧
fakename.png

官方博客说用户现可在 Workers 平台上运行各类应用程序。支持媒体处理、数据分析、后端服务及批处理工具等多种场景,与现有 Workers 平台深度集成。
貌似不能白嫖,文档已经出了,Available on Workers Paid plan。我尝试点击链接进dashboard,404 Workers Paid plan $5/mo
fakename.png
新服务采用按需计费模式,提供 dev、basic、standard 三种实例规格。
fakename.png
包括计费规则都已经完善
fakename.png
顺带一提出站流量也是计费的
fakename.png
对比 azure container apps 没有优势,不过对于订阅了 workers paid 来说就是白送的额度,用来跑个密码库跟claw配合主备还是很爽的
fakename.png
只对于 workers paid 订阅用户来说很好,相比 vercel 好多了,cpu time 大幅度提升,数据库的额度也大幅度提升,达到相同用量,买 VPS 只会更贵
另外提一嘴,轻度使用的话用阿里云/腾讯云的函数计算比较合适, 支持容器, 阿里云还有免费额度
爱生活,爱奶昔~
回复

使用道具 举报

评论3

btpanLv.4 发表于 2025-6-25 22:42:46 来自手机 | 查看全部
要是免费就是赛博菩萨了
爱生活,爱奶昔~
zezhiyaLv.1 发表于 2025-6-25 22:43:00 | 查看全部
对worker的可玩性提升还是有的,但是这个好像不是持久化卷。平时不触发就休眠了,对于持久任务可能不太行。本来还想玩玩酒馆的()
爱生活,爱奶昔~
nwaobasLv.3 发表于 2025-6-26 10:31:08 | 查看全部
有开始运的吗?
爱生活,爱奶昔~

回复

您需要登录后才可以回帖 登录 | 注册

本版积分规则

© 2026 Naixi Networks. 沪ICP备13020230号-1|沪公网安备 31010702007642号手机版小黑屋RSS
返回顶部 关灯 在本版发帖
快速回复 返回顶部 返回列表