每日签到奶昔超市积分商城奶昔访达
返回列表 发布新帖

福建有大量不明PLMN是46013的不明信号

1665 3
发表于 2025-7-6 12:42:32 来自手机 | 查看全部 阅读模式

登录后免广告,享受更多奶昔会员权益!

您需要 登录 才可以下载或查看,没有账号?注册

×
帮朋友发的,从广东进入福建境内搜网出现连续覆盖的46013,电话上网都正常
1000028267.jpg 1000028266.jpg
貌似还有5gnsa,cellular-z显示中国广电
1000028274.jpg 1000028271.jpg
除了46013,搜网还能搜到3个中国移动,46029是福建政府专网
1000028265.jpg
不是手机问题,其他手机都一样
1000028273.jpg
1000028272.jpg
爱生活,爱奶昔~
回复

使用道具 举报

评论3

yemusnLv.8 发表于 2025-7-6 12:44:29 来自手机 | 查看全部
广电的白皮书写了46013是移动的

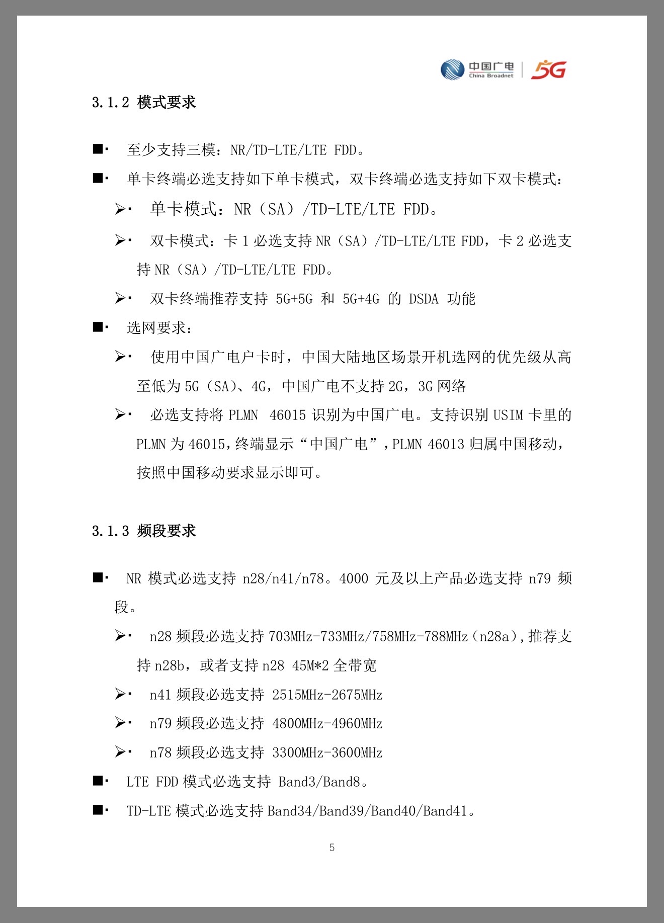
选网要求:
➢使用中国广电户卡时,中国大陆地区场景开机选网的优先级从高至低为 5G(SA)、4G,中国广电不支持2G,3G 网络

➢必选支持将 PLMN 46015 识别为中国广电。支持识别 USIM 卡里的PLMN为 46015,终端显示“中国广电”,PLMN 46013 归属中国移动,按照中国移动要求显示即可。
1000028276.jpg
46029估计也是移动代发射,这个已经问过福建政府那边交接人负责人
爱生活,爱奶昔~
MyWindsorLv.7 发表于 2025-7-6 12:45:30 来自手机 | 查看全部
yemusn 发表于 2025-7-6 12:44
广电的白皮书写了46013是移动的

选网要求:

不是写明白了是中国广电吗,测速、通话都写了,cellular截图也发了
爱生活,爱奶昔~
nwaobasLv.3 发表于 2025-7-6 15:45:43 | 查看全部
广电的可以使用 esim 吗?
爱生活,爱奶昔~

回复

您需要登录后才可以回帖 登录 | 注册

本版积分规则

© 2026 Naixi Networks. 沪ICP备13020230号-1|沪公网安备 31010702007642号手机版小黑屋RSS
返回顶部 关灯 在本版发帖
快速回复 返回顶部 返回列表