每日签到
奶昔超市
积分商城
奶昔访达
添加到桌面
收藏本站
切换到宽版
板块
NaixiBBS
扩展
Fun
登录
注册
奶昔论坛
»
板块
›
内容区
›
金融
›
Wildcard发布公告称没有跑路,卡号可通过邮件查询 ...
返回列表
发布新帖
查看:
985
|
回复:
3
[银行机构]
Wildcard发布公告称没有跑路,卡号可通过邮件查询
candy
candy
当前离线
积分
4269
雷达卡
发表于 2025-7-13 23:34:34
来自手机
|
查看全部
|
阅读模式
登录后免广告,享受更多奶昔会员权益!
您需要
登录
才可以下载或查看,没有账号?
注册
×
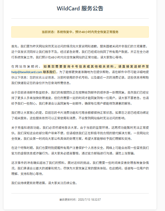
Wildcard官网在7月13日18点半发布公告,称服务器被关闭并非主观意愿,以下为原文
(更新:据说产品负责人在日本,实际公告时间应该为国内的20点半)
但截至目前,本人的卡依然被拒付,不知是否可能恢复
建议大伙还不知道卡号的赶紧去发邮件询问,有余额的请自行判断是否要尽早消费
最后个人主观意见:建议大伙这类虚拟卡不要轻易给出实名,且充多少用多少,有随时可能被跑路的预计打算
爱生活,爱奶昔~
回复
使用道具
举报
喧嚣卡
照妖镜
nyarime
nyarime
当前离线
积分
6230
雷达卡
发表于 2025-7-13 23:38:04
来自手机
|
查看全部
美其名曰监管,这类集卡还行就用多少冲多少吧
爱生活,爱奶昔~
回复
支持
1
反对
0
使用道具
举报
照妖镜
yemusn
yemusn
当前离线
积分
22221
雷达卡
发表于 2025-7-13 23:37:09
来自手机
|
查看全部
确实好笑,tg直接销号不如干脆真跑了算了,把还有余额的人拉回来接着焦虑。我看了下官群,暂时允许发言了,说是设备被拿走了
我搞不懂既然没跑路,干嘛 tg 直接销号?为啥不开放提现呢
爱生活,爱奶昔~
回复
支持
反对
使用道具
举报
照妖镜
rong
rong
当前离线
积分
1203
雷达卡
发表于 2025-7-14 07:44:36
来自手机
|
查看全部
感谢分享 话又说回来 不实名怎么用?
爱生活,爱奶昔~
回复
支持
反对
使用道具
举报
照妖镜
返回列表
发布新帖
高级模式
B
Color
Image
Link
Quote
Code
Smilies
您需要登录后才可以回帖
登录
|
注册
本版积分规则
发表回复
回帖后跳转到最后一页
相关网站
9eSIM
eSTKme
eSIM.GG
RedteaGO
蚊子玩卡
站内导航
RSS
Sitemap
CDK
SSO
更多...
站务支持
用户认证制度
User Verification System
获取邀请码
广告招商
联系支持
卡粉专属群
加入官方群
© 2026
Naixi Networks
.
沪ICP备13020230号-1
|
沪公网安备 31010702007642号
手机版
小黑屋
RSS
返回顶部
关灯
在本版发帖
快速回复
返回顶部
返回列表