每日签到
奶昔超市
积分商城
奶昔访达
添加到桌面
收藏本站
切换到宽版
板块
NaixiBBS
扩展
Fun
登录
注册
奶昔论坛
»
板块
›
内容区
›
茶馆
›
GCP永久免费使用详解
返回列表
发布新帖
查看:
1244
|
回复:
7
GCP永久免费使用详解
yagamil
yagamil
当前离线
积分
10548
雷达卡
发表于 2025-7-25 19:26:28
来自手机
|
查看全部
|
阅读模式
登录后免广告,享受更多奶昔会员权益!
您需要
登录
才可以下载或查看,没有账号?
注册
×
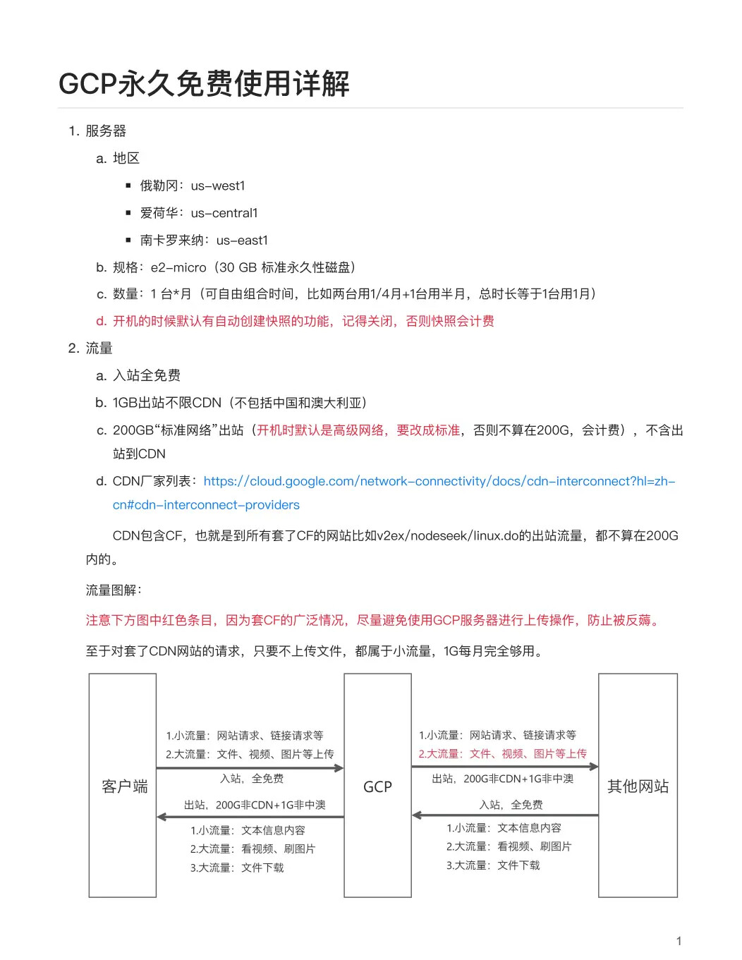
这两天研究了一下GCP的永久免费资源,大家最关心的就是服务器和流量,我整理了一下相关内容,分享一下
爱生活,爱奶昔~
回复
使用道具
举报
喧嚣卡
照妖镜
heardic
heardic
当前离线
积分
4761
雷达卡
发表于 2025-7-25 19:28:28
|
查看全部
终于搞明白 GCP 永久免费咋玩了,这图一看就懂,谢了!
爱生活,爱奶昔~
回复
支持
反对
使用道具
举报
照妖镜
soraneoumi
soraneoumi
当前离线
积分
1055
雷达卡
发表于 2025-7-25 21:54:09
|
查看全部
曾经好几次都想白嫖这个,又因为开机之后太卡直接气得删机了,和甲骨文免费amd性能有得一比
爱生活,爱奶昔~
回复
支持
反对
使用道具
举报
照妖镜
dikowei
dikowei
当前离线
积分
45
雷达卡
发表于 2025-7-26 20:08:27
|
查看全部
我还以为GCP是包含AI-key的!误解了
爱生活,爱奶昔~
回复
支持
反对
使用道具
举报
照妖镜
dikowei
dikowei
当前离线
积分
45
雷达卡
发表于 2025-7-26 20:08:55
|
查看全部
我还以为GCP是包含AI-key的!误解了
爱生活,爱奶昔~
回复
支持
反对
使用道具
举报
照妖镜
usaukurl
usaukurl
当前离线
积分
770
雷达卡
发表于 2025-7-28 20:25:01
来自手机
|
查看全部
感谢分享,主要是需要限制手段和防攻击
爱生活,爱奶昔~
回复
支持
反对
使用道具
举报
照妖镜
xucg
xucg
当前离线
积分
14
雷达卡
发表于 2025-8-1 15:12:16
|
查看全部
这是啥啊?缩写太厉害,查不到
爱生活,爱奶昔~
回复
支持
反对
使用道具
举报
照妖镜
ramble
ramble
当前离线
积分
611
雷达卡
发表于 2025-8-5 11:21:17
|
查看全部
太专业了,点赞
爱生活,爱奶昔~
回复
支持
反对
使用道具
举报
照妖镜
返回列表
发布新帖
高级模式
B
Color
Image
Link
Quote
Code
Smilies
您需要登录后才可以回帖
登录
|
注册
本版积分规则
发表回复
回帖后跳转到最后一页
相关网站
9eSIM
eSTKme
eSIM.GG
RedteaGO
蚊子玩卡
站内导航
RSS
Sitemap
CDK
SSO
更多...
站务支持
用户认证制度
User Verification System
获取邀请码
广告招商
联系支持
卡粉专属群
加入官方群
© 2026
Naixi Networks
.
沪ICP备13020230号-1
|
沪公网安备 31010702007642号
手机版
小黑屋
RSS
返回顶部
关灯
在本版发帖
快速回复
返回顶部
返回列表