每日签到奶昔超市积分商城奶昔访达
12下一页
返回列表 发布新帖

[银行机构] 内地汇款转账到香港汇丰银行账户,只有中行免手续费吗

1017 22
发表于 2026-1-2 11:52:59 来自手机 | 查看全部 阅读模式

登录后免广告,享受更多奶昔会员权益!

您需要 登录 才可以下载或查看,没有账号?注册

×
请教大佬们
内地转账香港是不是只有中银转账中银香港免电报费和手续费,要是内地其他银行也能免手续费,就不需要中银香港做中转了啊。

APP申请了中银香港,差不多一周后审核不通过,还可以APP重新申请不?
【中銀香港】中銀香港:您未能符合本行盡職審查考量,您的開戶申請未能透過流動應用程式完成。請您攜同有效的身份證明文件親臨任何一間分行辦理開戶。查詢39882196
爱生活,爱奶昔~
回复

使用道具 举报

评论22

wanghaiLv.2 发表于 2026-1-3 10:02:31 | 查看全部
中银香港卡你 直接app再点一次也是秒拒 老实去柜台蹲号吧 免手续费这事别做梦了 电汇三块五块都算菩萨 熊猫速汇也就第一次免 后面宰得比打车还狠 想薅羊毛先去办个港股券商子账户 转一圈再提港币 折腾但真不要钱 懒就算球
爱生活,爱奶昔~
carterLv.4 发表于 2026-1-2 12:41:51 | 查看全部
dj801 发表于 2026-1-2 12:34
跨境支付通只能单相免费,还是绕不开手续费,还得中银香港中转才可以双向免手续费 ...

刷港卡,绑微信支付宝刷回来或者pos机。实在不行alipayhk
爱生活,爱奶昔~
CoolapkLv.8 发表于 2026-1-3 00:04:14 来自手机 | 查看全部
NGshiyu 发表于 2026-1-2 13:26
中行对中行,工银对工银也免,招商永隆金葵花也免

工银不行,得湾区才免
爱生活,爱奶昔~
2246Lv.1 发表于 2026-1-2 11:56:45 来自手机 | 查看全部
跨境支付通
爱生活,爱奶昔~
null-023Lv.4 发表于 2026-1-2 12:04:10 | 查看全部
走跨境支付通 CNY和HKD不都可以免吗,但是我内地BOC跨境支付通只能转BOCHK,用其他内地行转会失败
爱生活,爱奶昔~
XinaLv.4 发表于 2026-1-2 12:09:42 来自手机 | 查看全部
熊猫速汇好像免手续费
没用过
爱生活,爱奶昔~
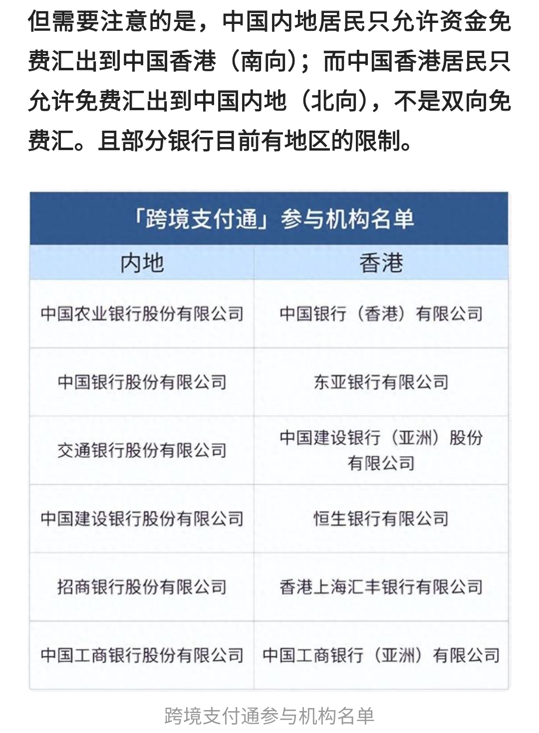
dj801楼主Lv.1 发表于 2026-1-2 12:12:58 来自手机 | 查看全部
那就是开户中银香港作用不大了啊,一个汇丰香港就够了。

跨境支付通目前阶段,确实免费的
IMG_20260102_121010.jpg
爱生活,爱奶昔~
dj801楼主Lv.1 发表于 2026-1-2 12:34:18 来自手机 | 查看全部
跨境支付通只能单相免费,还是绕不开手续费,还得中银香港中转才可以双向免手续费
IMG_20260102_122127.jpg
爱生活,爱奶昔~
qazwexc852Lv.2 发表于 2026-1-2 12:51:22 | 查看全部
本帖最后由 qazwexc852 于 2026-1-2 12:52 编辑

兴业寰宇人生卡 前30笔免手续费
回来好像没有,蓝狮子atm慢慢取现吧
爱生活,爱奶昔~
NGshiyuLv.1 发表于 2026-1-2 13:26:33 | 查看全部
中行对中行,工银对工银也免,招商永隆金葵花也免
爱生活,爱奶昔~
chx818Lv.7 发表于 2026-1-2 13:27:00 来自手机 | 查看全部
2026年了是谁还没有用跨境支付通
爱生活,爱奶昔~
dayuaiqianLv.2 发表于 2026-1-2 14:28:32 | 查看全部
Xina 发表于 2026-1-2 12:09
熊猫速汇好像免手续费
没用过

不,一笔80吧我记得
爱生活,爱奶昔~
dayuaiqianLv.2 发表于 2026-1-2 14:29:17 | 查看全部
兴业寰宇人生卡,转美元是免,,,港币好像也是,但没试过港币
爱生活,爱奶昔~
Canister3970Lv.4 发表于 2026-1-2 14:37:02 | 查看全部
跨境支付通不是不要钱吗?你要很大额?兴业寰宇转汇丰香港也不收费

评分

参与人数 1点数 +3 收起 理由
carter + 3

查看全部评分

爱生活,爱奶昔~
GopherLv.2 发表于 2026-1-2 15:45:08 来自手机 | 查看全部
哪一个银行都可以,不过在你换成港币的时候就已经把手续费付掉了,所以付款的时候才没有手续费
爱生活,爱奶昔~
886Lv.2 发表于 2026-1-2 17:19:04 | 查看全部
现在港卡不好办理了
爱生活,爱奶昔~
ZHANG2026Lv.2 发表于 2026-1-2 17:34:24 | 查看全部
你可用申请一张兴业银行的寰宇人生借记卡,转汇丰也是免电报费和中转行费ui
爱生活,爱奶昔~
zyrLv.3 发表于 2026-1-2 21:05:00 | 查看全部
兴业寰宇转两次汇丰没收费,就是会打电话核实。
爱生活,爱奶昔~
BudgetLv.1 发表于 2026-1-2 23:09:19 来自手机 | 查看全部
我中银也没通过,也只能用跨境支付通了
爱生活,爱奶昔~

回复

您需要登录后才可以回帖 登录 | 注册

本版积分规则

© 2026 Naixi Networks. 沪ICP备13020230号-1|沪公网安备 31010702007642号手机版小黑屋RSS
返回顶部 关灯 在本版发帖
快速回复 返回顶部 返回列表