每日签到奶昔超市积分商城奶昔访达
返回列表 发布新帖

[宽带症候群] 【后续 9】泉州联通整改:优化”劣质”用户|二审:责任全在合建商|林梦瑶被律协立案

526 4
发表于 2026-1-3 02:39:42 | 查看全部 阅读模式

登录后免广告,享受更多奶昔会员权益!

您需要 登录 才可以下载或查看,没有账号?注册

×
本帖最后由 dark495 于 2026-1-3 02:48 编辑
相关专题:#泉州联通限速案

整个过程长达一年,非常有意思。从头看起,你可以感受到一个运营商的丑恶嘴脸、一个普通人维权的艰难。

这些事情都是在 2025年12月30日 同一天 发生的:

  • 早上10:20,泉州联通限速案(2025闽0502民初4297号) 的 二审(2025闽05民终7839号) 开庭
  • 下午,我收到了再次申请信息公开后,福建通信管理局发来的文件:
    泉州联通[2025]157号:《泉州联通关于相关问题的整改报告》
  • 下午,我亲自去了趟泉州市律师协会(29号通知我已经立案),拿到了文件:
    泉律信[2025]87号:泉州联通的代理律师 林梦瑶、赖晓婷 被立案调查的通知书

这两天状态不是很好,不想写太长的东西,于是拖到了今天(26-01-02)才更新。

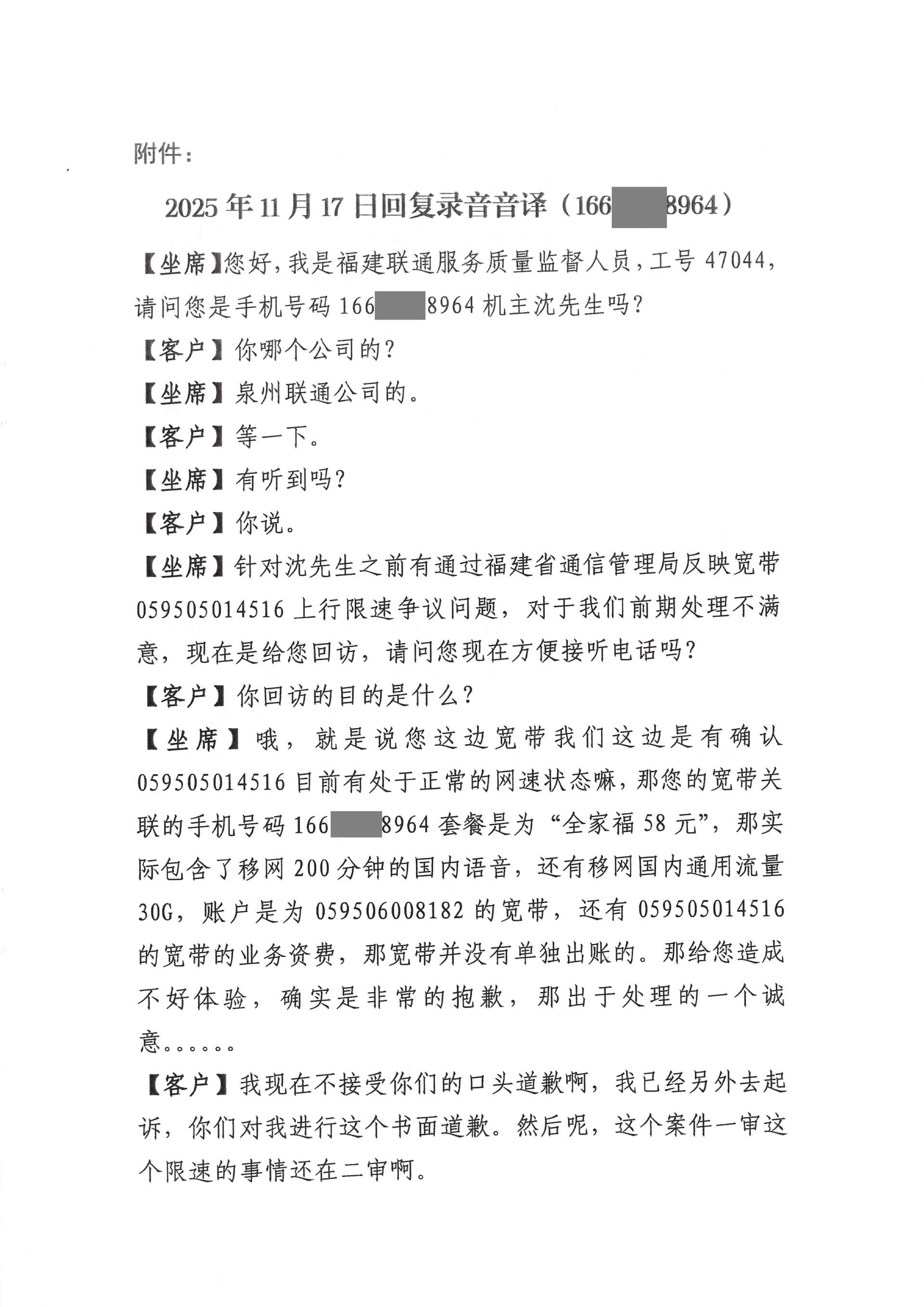
泉州联通的整改报告

只能说,像我看到他们的信访回复一样无语。
我不知道谁给它们的勇气,能如此的颠倒黑白、避重就轻、睁眼瞎。
是因为自己是“国企”所以什么都不怕?说什么都可以这么不要脸?

用户投诉情况说明是这么写的:
……故用户被降低上行速率,同时用户对我司提交证明其擅自将家庭宽带用于经营性活动、私自更换企业级光猫的证据不认可引发用户投诉。

是吗?我投诉的时候您还没搬出来 “经营性使用”这口黑锅 呢,又一次避重就轻、睁眼瞎。

责令整改情况是这么写的:
(一)恢复宽带速率……
(二)处理用户诉求:…联系用户再次沟通解释,并向用户致歉,告知拟为用户申请 1 个月 58 元套餐费用补偿,用户不接受,表示已经再次上诉,要等二审判决结果,故暂未执行退费。
(三)建立长效机制:优化服务前端,完善入网协议条款,保障用户知情权,提升服务水平。加强宣传引导,通过普及宽带安全并合规使用的常识,从源头减少用户对宽带使用的争议。

我来翻译一下人话:

  • 用户投诉不是因为我们这边做出了违法违规行为,而只是对证据不认可罢了。
  • 宽带我们恢复了,但是我不说是怎么恢复的、为什么恢复,反正就是恢复了。
    (实际上是怎么恢复的呢?被告自己在一审的时候说了,因为“移机(把联通的线从室内移到室外去了)”所以自动恢复了,对于此理由只能说您心里自个清楚哈。)
  • 我们道歉了,还想给用户补偿一个月的套餐费用 58 元,用户不接受。
    道歉了吗?没有,直接一个电话打来说“我们很抱歉,愿意赔您 58”,这就是道歉了呢?)
    58这个数是怎么来的?是一审判的。)

特别是第三条,优化服务前端、加强宣传引导? 我翻译一下哈,意思就是:
  • 我们不觉得我们现在乱限速有什么问题,我们不承认有任何违法违规,都是用户逼事太多
  • 我们要在入网协议里写清楚,你上传多少 GB 就给你限速啦,从源头堵住您嘴呢。
    但是入网协议我现场不给你书面的,您需要自己去联通 APP 的隐秘角落里看呢。
    而且 app 里也不让你导出 pdf 打印,也没有 文件数字签名/时间戳等可验证措施(如《电子签名法》相关要求),您就只能认了。
  • 就是用户不合规使用宽带导致的这次投诉,我们要对自己的不要脸行为“加强宣传引导”,让用户乖乖听话,不要再乱投诉我们了。
  • 我们不会解决我们自己的问题,我们只会让用户闭嘴,不让这些用户给管局添乱了,优化掉这些“劣质用户”。

您品,您细品。

PDF扫描件
005.jpg 006.jpg
007.jpg 008.jpg

泉州联通限速案二审开庭大致情况


简单四个字总结:无聊至极

本来以为今天不开庭,因为传票上写的是“审理”而不是“开庭”。
一般来说如果写的是“审理”就是在开庭前进行一些讨论什么的,只有明确写“开庭”才是开庭。

我在前一天(29号)还特意打电话给书记员确认了一下,被告仍未提交律师授权委托书
猜测它们次日开庭要缺席了?还是想直接自己上?

不过距离开始的前几分钟,被告那边的人还是来了。
联通的三个工作人员,加上他们的 专属 御用 代理律师 林梦瑶,一共四个人。

对于林梦瑶到来我感觉十分的意料之外,以及,恶心
之前因为 人身攻击、颠倒黑白,毫无道德可言 ,被我投诉。今天才被律师协会立案,这就跑来出庭了?
我当时就想,这人真是不要脸到极点了。恶心他妈给恶心开门,恶心到家了。

时间到了,先是进行了“审理”。不过刚开始我就提出强烈异议,要求林梦瑶回避
当然是回避不了的,不在可回避范围内 ,法官助理也没同意。
我说我知道,但是你必须让我说我的主张,并且记录到笔录里。
泉州中院这次开庭堵嘴的意愿虽然没有一审的杨鹏吴柏雯那么强烈,但是也很明显。
强烈要求以后,才让我说,并且记录下来。

之后开始质证我新提交的那三份证据:

  • 闽通信信函 (2025) 1224号《福建省通信管理局 关于沈世智来信事项的答复函》
    证据来源:福建省通信管理局向原告出具的答复函
    证明内容及对象:
    • 证明原告曾向福建省通信管理局投诉的事实;
    • 进一步佐证被告对原告宽带限速事实依据不足;
    • 进一步佐证原告宽带非经营性使用,所谓经营性使用是被告进行的污蔑。
  • 闽通信办函 (2025) 65号《福建省通信管理局公开办 关于沈世智申请政府信息公开的复函》
    证据来源:福建省通信管理局公开办向原告出具的复函
    证明内容及对象:
    • 证明原告曾向福建省通信管理局申请过信息公开;- 证明原告证据3获取的合法性;
  • 闽通信改字 (2025) 139号《责令整改通知书》
    证据来源:福建省通信管理局向被告出具的责令整改通知书
    证明内容及对象:
    • 证明被告违反《电信条例》,进一步佐证被告多次、反复对原告宽带进行限速;
    • 进一步佐证被告所称“经营性使用”等不实言论的错误性;
    • 证明被告被责令“进行改正、向用户赔礼道歉、赔偿用户损失”;


其实这也没什么好质证的,真实性就摆在那里,联通也没法反驳。

但是林梦瑶又开始发功了,对 关联性和证明内容 进行睁眼瞎式质证
  • 这三份文件无法证明原告宽带不是经营性使用
    (我:?你要不要听听看你在说什么,你到底有没有仔细看过内容)
  • 福建管局那是行政行为,和本案(民事诉讼)属于不同法律关系所以没有半毛钱关系
    (我:有没有关系你心里没点B数吗?)
  • 仅能证明通信管理局做出了处理,被告泉州联通已经进行了“整改”
    (我:您整改了什么?恢复、赔礼、道歉,三件事您也就勉强做了第一件。)

我这次也没准备什么资料,也懒得准备,就直接脱稿回答了她的质证。
因为我知道对面是什么德行,我当然是尽量做到不要让对方浪费我的时间精力,以及影响到我的心情

之后竟然 开庭了? 法官助理说质证完了就开庭了,然后打电话喊法官来了。

然后就无语至极的开庭了

整个过程中,林梦瑶好像完全没看过上诉状一样,即便是我上诉状已经明确点出的问题,它也睁眼瞎、不要脸的回复。
不知道是真的看都不看就上,还是故意睁眼瞎,故意来恶心人。

这让我庭审快结束前直接忍不住说了一句:
我觉得被告连我的上诉状都没看过,上诉理由已经能够全部反驳被告的主张,我不知道它在这胡言乱语什么。

但是这次泉州联通想甩给 “外包” “合建商”

这次,林梦瑶再一次提到了“合建商”这个词。

并且说了一些这样的话:
  • 合建商是外包公司
  • 合建商负责拉线装光猫,权利来自联通公司
  • 合建商的人不是我们员工

很明显,泉州联通想把责任甩锅给“合建商”这个所谓的外包公司
突然对它们的“合建商”感觉到一丝同情,毕竟被国企这么一甩锅,估计也挺惨的

完整的庭审笔录在我的强烈要求下,打印了一份给我。

但暂时不能公开。至于原因我现在也说不清楚,总之法院就是给我一种感觉,你公开就是违法了。
可能需要我查阅一下相关法律,搞清楚以后才能决定要不要公开。

福建宇迈律师事务所 的 林梦瑶 被泉州律师协会立案调查


在经历了调不到一审卷宗、庭审录像缺失等一系列困难以后,时隔一个月,我终于是搞到了一份像样的补充材料。
我为什么要投诉林梦瑶?这里截取一段投诉信的原文:
  • 林梦瑶律师在2025年10月13日开庭时口无遮拦,直接当着公开庭审、且有旁听人员的情况下对我进行 人身攻击、诽谤,在否定我的病历真实性(觉得我造假)后,又继续称“病历显示我有‘五年精神疾病史’
    但病历上写的“目前病情”为“患者于5年前出现郁闷,兴趣减少,觉得疲惫无力……近期因为涉及与中国联通公司的一个官司,导致失眠、焦虑、压力大。”
    且西医诊断写的是“1.焦虑抑郁状态 2.非器质性睡眠障碍” 并无任何“精神疾病”的字样和诊断,“状态”一词也并不等于“精神疾病”。
    林梦瑶律师的上述言论,已经严重侵犯了我的人格尊严,并对我造成了严重的精神伤害,且该言论已经被庭审旁听人员记录传播,对我的名誉造成了严重损害。

  • 林梦瑶律师在出庭时未穿律师袍,影响了律师职业形象。
  • 林梦瑶律师在未在举证期限前提交答辩状,而是在庭审当天才提交答辩状,严重违反了《最高人民法院关于民事诉讼证据的若干规定(2019修正)》相关规定,影响了庭审的正常进行以及原告的合法权益。
  • 林梦瑶律师在庭审过程中多次进行违反常理的不诚实辩论,如 “限速是由于故障产生的”,之后又改口“限速是善意提醒原告宽带使用不正常”,严重违反了《民事诉讼法》关于诚信原则的相关规定,影响了庭审的正常进行以及原告的合法权益。

真的,有那么一瞬间让我觉得,律师这个职业,真的是这个世界上最不要脸的一群人

泉州律协-林梦瑶-立案.jpg



爱生活,爱奶昔~
回复

使用道具 举报

AIfengyue

评论4

sooeleLv.2 发表于 2026-1-3 03:47:39 | 查看全部
律师要脸。就等于不要钱
爱生活,爱奶昔~
sakuraskyLv.2 发表于 2026-1-3 08:43:50 来自手机 | 查看全部
我这里CM才是真的无语,限速这个是前段时间几大运营商对上行流量高用户统一做得,不是CU一家,但是我这里CM给低端家庭宽带用户提供的垃圾网络真的是无语,跨运营商限速,跨省限速,出国限速,反正你只要有网络,他们就算合格。
爱生活,爱奶昔~
TTDXQLv.4 发表于 2026-1-3 13:32:32 | 查看全部
逆天,玩不起还甩锅
爱生活,爱奶昔~
syyLv.2 发表于 2026-1-3 14:11:18 | 查看全部
干她丫的 就缺这种较真的人
爱生活,爱奶昔~

回复

您需要登录后才可以回帖 登录 | 注册

本版积分规则

© 2026 Naixi Networks. 沪ICP备13020230号-1|沪公网安备 31010702007642号手机版小黑屋RSS
返回顶部 关灯 在本版发帖
快速回复 返回顶部 返回列表