每日签到奶昔超市积分商城奶昔访达
返回列表 发布新帖
查看: 734|回复: 10

[运营商] CMLink UK纯废卡,连VoLTE漫游都没有

发表于 2026-1-7 10:24:50 来自手机 | 查看全部 |阅读模式

登录后免广告,享受更多奶昔会员权益!

您需要 登录 才可以下载或查看,没有账号?注册

×
作为6年多的老用户,我一直是cmlink.com/uk的用户,从GP 15开到18A保到现在。现在cmuk不给pay as you go(payg,按量付费)用户data的权限了,这也意味着没有套餐就没法上网。
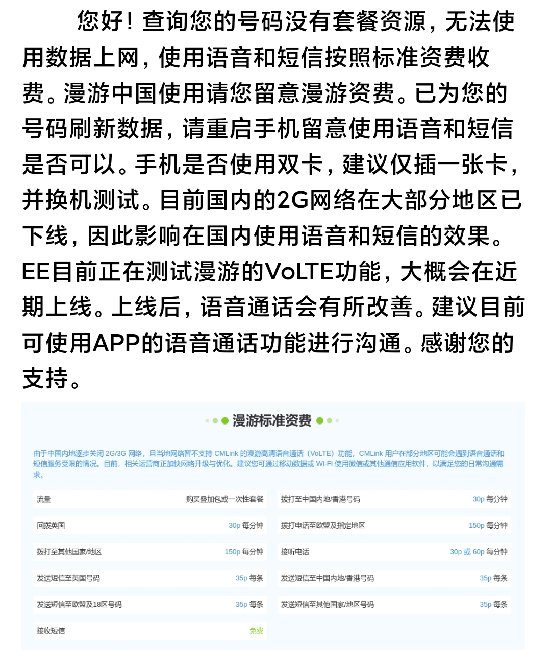
客服原话:查询您的号码没有套餐资源,无法使用数据上网。在英国/欧盟和中国使用的话需要有套餐才能正常使用流量的,其他漫游国家可以通过官网 https://www.cmlink.com/uk/zh/payasyougo/?type=3 查看漫游流量计费情况。
1000049473.jpg
另外语音和通话在中国内地直接成废物。客服说目前国内的2G网络在大部分地区已下线,因此影响在国内使用语音和短信的效果。EE目前正在测试漫游的VoLTE功能,大概会在近期上线。上线后,语音通话会有所改善。建议目前可使用APP的语音通话功能进行沟通。感谢您的支持。
哎哟我去,这下除非学CTE拉WiFi通话,这短信不就废了么?纯纯的废卡,要PAC转gg算了(x
1000049513.jpg
爱生活,爱奶昔~
回复

使用道具 举报

发表于 2026-1-7 10:40:36 | 查看全部
转gg还要充值?
爱生活,爱奶昔~
发表于 2026-1-7 10:48:04 | 查看全部
爱生活,爱奶昔~
回复

使用道具 举报

发表于 2026-1-7 10:56:46 | 查看全部
深有同感,这卡我也很嫌弃,作为 gg  cmuk  ctexcel三持的人,最看不起的就是 cmuk
爱生活,爱奶昔~
发表于 2026-1-7 11:35:16 | 查看全部
跟风Wi-Ficalling激活,现在半死不活的样子
爱生活,爱奶昔~
发表于 2026-1-7 12:32:17 来自手机 | 查看全部
CTExcel uk有电信的LTE😂
爱生活,爱奶昔~
发表于 2026-1-7 18:06:41 来自手机 | 查看全部
hqs 发表于 2026-1-7 12:32
CTExcel uk有电信的LTE😂

ims不是应该是EE控制吗
爱生活,爱奶昔~
发表于 2026-1-7 18:48:57 来自手机 | 查看全部
sound886 发表于 2026-1-7 18:06
ims不是应该是EE控制吗

1、确认已开启“数据漫游”

2、确认“网络选择”已手动设置为“中国电信”

3、确认已启用“VoLTE高清语音”功能(多数手机默认开启此功能,包括 Apple、三星、华为、荣耀、小米等主流品牌)
爱生活,爱奶昔~
发表于 2026-1-7 18:49:51 来自手机 | 查看全部
sound886 发表于 2026-1-7 18:06
ims不是应该是EE控制吗

我不知道,反正votle开了
爱生活,爱奶昔~
发表于 2026-1-10 22:15:40 | 查看全部
我感觉这卡的漫游打电话功能,改善了一点,今天竟然收到了几个诈骗电话,并且我自己打电话也能打出去了
爱生活,爱奶昔~
发表于 2026-1-11 10:00:33 来自手机 | 查看全部
Cmlink 不支援volte 就是技術太差,ee 自己的卡漫遊早就支援漫遊大陸volte 了
爱生活,爱奶昔~
您需要登录后才可以回帖 登录 | 注册

本版积分规则

© 2026 Naixi Networks. 沪ICP备13020230号-1|沪公网安备 31010702007642号手机版小黑屋RSS
返回顶部 关灯 在本版发帖
快速回复 返回顶部 返回列表